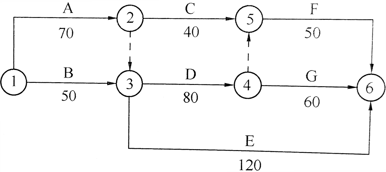
某公路工程采用工程量清单方式招标,甲公司中标并与发包人签订了施工承包合同,甲公司项目部编制了工程施工进度单代号网络计划图(如图1所示),监理工程师批准了该计划。
合同约定当工程量增加超出清单工程量25%时,双方可以协商调整超出25%部分的单价,甲公司部分工程量清单报价见表1。
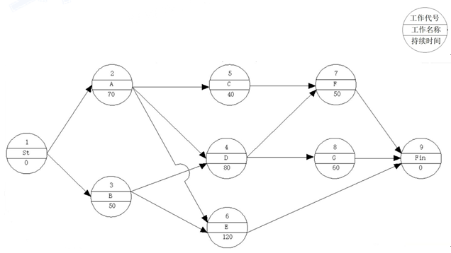
施工中发生如下事件:事件1:由于设计变更,路基挖土方实际完成工程量为90000m³,双方协商调整单价为14元/m³。边沟人工清淤挖运20m实际完成工程量82m³。事件2:A、B工作开工5d后开始下雨,因季节性下雨导致停工4d,后变为50年一遇特大暴雨,导致停工6d。承包商提出工程延期10d与窝工补偿2万元。事件3:由于设计变更,导致C工作推迟开工60d。事件4:D工作完成后,业主委托第三方检验,检验结果质量为不合格。承包商返工修复完工后,业主重新委托第三方检验。由于D工作返工,影响了G工作的开始时间,业主要求承包商赶工,监理工程师也需要一起加班。【问题】1.事件1中,路基挖方的总价为多少元?边沟人工清淤挖运是否计价?说明理由。(计算结果保留整数)2.将工程施工进度单代号网络计划转换为双代号网络图。3.事件2中,承包商可以获得的工期和窝工补偿各为多少?事件3中,承包商可以索赔的工期为多少?4.事件4中,业主可以向承包商提出索赔的费用有哪些?
分享到:
