又新增三地公布2021年二级建造师考试报名公告,分别是四川、青海和浙江。
四川二建报名通道
报名时间:3月16日~3月31日
考试时间:5月22日、23日
青海二建报名通道
报名时间:3月17日9:00~3月25日18:00
考试时间:5月29日、30日
浙江二建报名通道
报名时间:3月22日~3月31日
考试时间:5月29日、30日
四川报名公告
各市(州)人事考试机构、省人事人才考试测评基地:
根据住房和城乡建设部执业资格注册中心《关于2021年度二级建造师执业资格考试有关工作的通知》(建注函〔2021〕16号)、四川省人力资源和社会保障厅《关于做好我省专业技术人员资格考试告知承诺制有关工作的通知》(川人社办发〔2020〕14号)以及四川省人力资源和社会保障厅、四川省住房和城乡建设厅《关于做好我省二级建造师执业资格考试工作的通知》(川人社办发〔2014〕4号)等文件精神,为切实做好我省2021年度二级建造师执业资格考试考务工作,现将有关事项通知如下:
一、考试时间、考试科目及考试设置
(一)考试时间及科目
5月22日09:00-12:00建设工程施工管理
14:00-16:00建设工程法规及相关知识
5月23日09:00-12:00专业工程管理与实务
(二)考试设置
二级建造师执业资格考试设《建设工程施工管理》(客观题)、《建设工程法规及相关知识》(客观题)和《专业工程管理与实务》(主观题和客观题)。其中,《专业工程管理与实务》科目包括建筑工程、公路工程、水利水电工程、矿业工程、市政公用工程、机电工程共6个专业。
二、报考条件
(一)凡遵守国家法律、法规并具备工程类或工程经济类中专及以上学历并从事建设工程项目施工与管理工作满2年,可报名参加二级建造师执业资格考试。
(二)免试部分科目条件
符合以上报名条件,并取得建筑施工二级项目经理资质及以上证书,且符合下列条件之一可免考相应科目:
1.具有中级及以上技术职称,从事建设项目施工管理工作满15年,可免予《建设工程施工管理》考试。
2.取得一级项目经理资质证书,并具有中级及以上技术职称;或取得一级项目经理资质证书,从事建设项目施工管理工作满15年,可免予《建设工程施工管理》和《建设工程法规及相关知识》考试。
(三)已取得某一个专业二级建造师执业资格的人员,可根据工作实际需要,选择另一个《专业工程管理与实务》科目的考试。
考试合格后核发相应专业合格证明。该证明作为注册时增加执业专业类别的依据。
经国务院有关部门同意,获准在中华人民共和国境内从事建设工程项目施工管理的外籍及港、澳、台地区的专业人员,符合上述报考条件的,也可报名参加二级建造师执业资格考试。
二级建造师执业资格考试实行2年为一个周期的滚动管理办法,参加全部3个科目考试的人员必须在连续两个考试年度内通过全部科目的考试,方能获得二级建造师执业资格;免考部分科目的人员必须在一个考试年度内通过应考科目,才能获得二级建造师执业资格。
三、时间安排
(一)报名时间:3月16日至3月31日
(二)资格核查时间:3月16日至4月1日
(三)缴费时间:3月16日至4月2日
(四)电子发票打印时间:4月12日至12月31日
(五)准考证打印时间:5月17日至5月21日
四、告知承诺制
1.该项考试报名证明事项实行告知承诺制,报考人员可自主选择是否采用告知承诺制方式办理。在报名前须仔细了解资格考试报名证明事项告知承诺制相关要求。
学历、所学专业等信息已经全部在线自动完成核查的且在资格考试诚信档案库无记录的人员,可选择采用告知承诺制方式办理。
在资格考试报名中存在虚假承诺行为的人员,以及按照《专业技术人员资格考试违纪违规行为处理规定》(人社部令第31号),存在严重违纪违规行为或特别严重违纪违规行为、被记入资格考试诚信档案库且在记录期内的人员不适用告知承诺制。
2.选择采用告知承诺制方式办理的人员,应在报名前仔细了解该项考试的报考条件、符合报考条件所需的证明义务和证明内容、报考人员承诺的内容、不实承诺可能承担的责任、考试组织机构的核查权力和报考人员的配合义务等,由本人在网上报名系统填报信息,采用电子方式签署告知承诺书(电子文本),一经提交即具有法律效力,不允许代为承诺。
考试前,在核查中发现报考人员不符合报考条件的,给予其考试报名无效的处理,已缴费用不予退还。考试后,在核查或者日常监管中发现报考人员不符合报考条件的,取得考试成绩的,当次全部科目考试成绩无效;取得资格证书或者成绩证明的,资格证书或者成绩证明无效。报考人员有提供虚假证明材料或者以其他不正当手段取得相应资格证书或者成绩证明等严重违纪违规行为的,按照《专业技术人员资格考试违纪违规行为处理规定》(人社部令第31号)第十条、第十二条处理。涉嫌犯罪的(包括但不限于伪造、变造、买卖国家机关公文、证件、印章,伪造公司、企业、事业单位、人民团体印章等),依法移送司法机关。
3.未选择告知承诺制或者不适用告知承诺制的人员,应在报名前仔细了解该项考试的报考条件、符合报考条件所需的证明义务和证明内容、考试组织机构的核查权力和报考人员的配合义务等,由本人在网上报名系统填报信息后,按报考条件网上提交相关证明材料。
五、报名程序
报名、资格核查、缴费、电子发票打印和准考证打印等各个环节均通过网络办理。
(一)网上报名
1.在四川省人力资源和社会保障厅官网(rst.sc.gov.cn)“人事考试”专栏报名。
2.照片要求:白色背景,jpg格式,分辨率295px*413px,尺寸2.5cm*3.5cm,大小约10kb。照片将用于准考证、《考生签到册》、证书制备及认证等,请上传时慎重选用。
3.报名点选择:报名按属地划分管理,为减少报考人员跨地域流动造成疫情防控压力,报考人员原则上只能选择与现工作地、居住地一致的报名点报名。中央在蓉及省直属单位报考人员,须选择省直属报名点。
4.在填写报名表之前须先经过报名系统进行学历信息验证,报考人员应及早进行验证操作,以免影响报名。在线核查“未通过需人工核查”或“可继续验证或人工核查”的不影响后续报名,但须在填写报名信息表环节按报考条件上传学历证书等证照原件电子扫描件,有关说明见附件1。
5.报考人员在填报信息时须仔细核对,审核通过后信息将无法修改。
(二)资格核查
1.资格核查按属地原则进行,报考人员无需携带学历证明、从事相关专业工作年限证明等证明材料到现场进行审核,由报名点所在地资格核查人员通过报名平台以报考人员填报的有关信息及上传的资料为依据进行报考资格核查,资格核查贯穿考试全过程。在核查过程中,资格核查部门可要求存疑报考人员补充提交相关材料,报考人员须在规定时间内按指定方式提交规定材料接受核查,未按要求进行核查的,将被取消报考资格或给予考试成绩无效处理。各报名点所在地资格核查部门咨询电话见附件5。
2.选择告知承诺制的报考人员在网上报名系统填报信息后,根据学历验证情况,按报考级别、条件等上传相关证明材料进行自动或人工核查。
3.未选择告知承诺制或者不适用告知承诺制的报考人员在网上报名系统填报信息后,上传学历证明、从事相关专业工作年限证明、建筑施工二级项目经理资质及以上证书、中级及以上技术职称证明等相关证明材料,由资格核查工作人员通过报名平台进行线上人工核查。
(三)网上缴费
收费标准:《建设工程施工管理》《建设工程法规及相关知识》每人每科56元,《专业工程管理与实务》每人每科75元。缴费成功后,非政策性因素,不予退费。
(四)电子发票打印
可在四川省人力资源和社会保障厅官网(rst.sc.gov.cn)“人事考试”专栏打印电子发票(流程见附件4),不再提供纸质发票。
(五)准考证打印
在四川省人力资源和社会保障厅官网(rst.sc.gov.cn)“人事考试”专栏打印准考证。报考人员应认真核对准考证上的姓名、身份证件号码等个人信息,若发现有误,须在准考证打印期间(工作时间)到报名点所在地人事考试机构登记修改,否则不能参加考试。
六、成绩查询、复核、查分申请及证书领取
(一)成绩查询
可在四川省人力资源和社会保障厅官网(rst.sc.gov.cn)“人事考试”专栏查询成绩。
(二)公示及复核
成绩公布后,将在四川省人力资源和社会保障厅官网(rst.sc.gov.cn)“人事考试”专栏对成绩合格、拟取得证书人员名单进行公示,由报名点所在地资格核查部门受理举报并复核。
(三)查分申请
成绩公布后,对成绩有异议的,可提交查分申请。主观题科目,须通过四川省人力资源和社会保障厅官网(rst.sc.gov.cn)“人事考试”专栏“查分申请”栏网上提交申请,不受理现场申请。客观题科目,对缺考、违纪、零分、无效等异常成绩有异议的,可于查分期限内向当地人事考试机构提出书面查分申请,除上述情形外,不受理成绩核查申请。
(四)证书领取
证书在报名点所在地证书发放机构领取。
七、考试须知
(一)应试人员应试时携带的文具仅限于黑色墨水笔、2b铅笔、橡皮、直尺、无声无文本编辑功能的计算器。考场上备有草稿纸供应试人员使用,考后收回。
(二)考试时,应试人员凭本人准考证和身份证件(证件类型包括二代身份证、社会保障卡、军官证、港澳身份证明、台湾居民往来大陆通行证、境外护照,不含过期身份证、一代身份证、身份证复印件等其他证件、证明)进入考室,对号入座,并将准考证、身份证件放在考桌上。两证不齐者,不得进入考室。考生本人、身份证件、准考证与《考生签到册》信息不一致,以及报考科目、级别错误不得进入考室。
(三)应试人员在考试中应认真检查填写信息,保护好自己的答卷和答题卡(纸),防止被他人抄袭,树立自我保护意识和诚信参考意识。考试结束后采用技术手段等甄别为雷同答卷的考试答卷,将给予考试成绩无效处理。
(四)应试人员须严格遵守考试相关规定,若有违纪违规行为,将严格按照《专业技术人员资格考试违纪违规行为处理规定》(人社部令第31号)进行处理。涉嫌犯罪的,将依法移送司法机关处理。
(五)2021年度二级建造师执业资格考试使用2019年版《二级建造师执业资格考试大纲》。
(六)2021年度二级建造师执业资格考试的客观科目试卷全部采用“变换卷”和“卷卡合一”相结合的技术,请考生沿裁切线自行将答题卡小心撕下。
(七)《专业工程管理与实务》科目客观题和主观题需全部作答在专用答题卡上。请应试人员答题前必须仔细阅读应试人员注意事项和作答须知(专用答题卡首页),答题时使用规定的作答工具在专用答题卡划定的区域内作答。
八、切实做好考试组织疫情防控工作
在考试组织实施各环节,各地要认真遵守各级疫情防控工作有关规定,落实责任,积极应对。与当地卫健、教育、公安、工信等部门密切协同,确保应试人员、考试工作人员的生命安全和身体健康,确保疫情防控常态化期间考试组织实施安全、平稳、顺利。
应试人员须严格按照疫情防控要求参加考试,有关要求请及时关注四川省人力资源和社会保障厅官网(rst.sc.gov.cn)“人事考试”专栏。
附件:
1.关于二级建造师执业资格考试有关学历信息认证事项的说明
2.关于2021年度二级建造师执业资格考试工作年限计算及报考专业范围的说明
3.二级建造师执业资格考试代码及名称表
4.电子发票打印流程
5.各报名点所在地人事考试机构及资格核查部门咨询电话
原文链接:http://202.61.89.231/content-46-1F44D594F82CF6B2
青海报名公告
重要通知:自2021年起,根据专业技术人员资格考试证明事项告知承诺制相关要求,青海省二级建造师执业资格考试报名全面实行考后审核制,考前不再进行资格条件审核!
请报考人员报名前确认好自己是否符合报考条件!如果报考条件不符合要求,仍要报名并参加考试,考后将取消成绩或合格证书,并记入诚信档案库!
考后资格审核所需材料(合格标准公布后将在青海省人事考试信息网上发布考后审核公告,成绩合格且可领取证书人员务必在考后审核时间内按照要求参加审核,否则影响后期合格证书的发放。
报名过程中,考生务必保证所填字段及上传材料真实有效,如若审核过程中发现不符合报考调教或提供虚假材料,将取消成绩或合格证书):
1、报考级别为“考三科”的考生:(1)网上生成的报名表一式一份,需加盖单位公章;(2)身份证原件及复印件;(3)毕业证原件及复印件。
2、报考级别为“考二科”的考生:(1)网上生成的报名表一份,需加盖单位公章;(2)身份证原件及复印件;(3)毕业证原件及复印件;(4)《建筑业企业二级项目经理资质证书》原件及复印件或二级建造师临时执业证书原件及复印件;(5)使用中级及以上技术职称作为报考条件的,还需具备中级及以上技术职称或专业技术职务聘书原件及复印件。
3、报考级别为“考一科”的考生:(1)网上生成的报名表一份,需加盖单位公章;(2)身份证原件及复印件;(3)毕业证原件及复印件;(4)《建筑业企业一级项目经理资质证书》原件及复印件或一级建造师临时执业证书原件及复印件;(5)使用中级及以上技术职称作为报考条件的,还需具备中级及以上技术职称或专业技术职务聘书原件及复印件。
4、增报专业:(1)网上生成的报名表一式一份,加盖单位公章;(2)身份证原件及复印件;(3)毕业证原件及复印件;(4)二级建造师资格证书原件及复印件。
5、户籍所在地为青海省外的考生还须具备在青海省企业从业并由该企业连续交纳社保半年以上(含半年)的最近半年交纳社保证明原件及复印件。
2021年度二级建造师资格考试将实行报名证明事项告知承诺制,我们将按照人社部人事考试中心的相关要求,考后严格核查报名材料,加强对虚假承诺的惩戒,防范有组织的跨地域团伙考试作弊行为。
根据告知承诺制要求,报考人员需承诺填报的信息(包括个人联系方式信息)真实、准确、完整、有效,确认本人符合考试报名条件,承担不实承诺的相关责任,并签署《专业技术人员资格考试报名证明事项告知承诺制报考承诺书》。对报考人员将实施全程社会监督和加强全面管理;对成绩合格、拟取得资格证书人员,将通过报名资格复审和查询社保等方式进行复核,并由考试行业主管部门和人事考试机构在门户网站上进行公示。
若报考人员所填信息与本人真实信息不符,或伪造、变造有关证件、材料、信息,骗取考试资格的,一经查实,即按照相关规定予以严肃处理。
一、考试时间和科目:

二、报考条件:
(一)凡遵纪守法并具备工程类或工程经济类中专以上学历并从事建设工程项目施工管理工作满2年的人员均可报名(报考级别为“考三科”)。
(二)部分科目免试条件
1、已取得建设行政主管部门颁发的《建筑业企业二级项目经理资质证书》,符合上述(一)的报考条件并满足下列条件之一的人员,免考《建设工程施工管理》科目(报考级别为“考二科”):
(1)具有中级及以上专业技术职称,从事建设项目施工管理工作满15年。
(2)具有工程或工程经济类大学专科以上学历并从事建设项目施工管理工作满15年。
2、已取得建设行政主管部门颁发的《建筑业企业一级项目经理资质证书》,符合上述(一)的报考条件并满足下列条件之一的人员,免考《建设工程施工管理》、《建设工程法规及相关知识》2个科目(报考级别为“考一科”):
(1)具有中级及以上技术职称。
(2)从事建设项目施工管理工作满15年。
3、根据《青海省二级建造师执业资格考试实施办法》(青人专字〔2005〕257号),持有二级建造师临时执业证书的人员,免考《建设工程施工管理》科目(报考级别为“考二科”);持有一级建造师临时执业证书的人员,免考《建设工程施工管理》、《建设工程法规及相关知识》2个科目(报考级别为“考一科”)。
(三)已取得某一个专业二级建造师执业资格的人员,可根据工作实际需要,选择另一个《专业工程管理与实务》科目报名参加考试。考试合格后核发相应专业合格证明,该证明作为注册时增加执业专业类别的依据(报考级别为“增报专业”)。
关于所能报考的专业请参照《二级建造师专业对照表》(详见附件),请报考人员根据自己的实际专业选择相关专业大类。如考后发现专业不符按照不符合报考条件处理。
老考生请注意:在报名过程中,如果更改报考级别或报考专业,都将变为新考生,不保留通过科目的成绩!
注意事项:
1、本省考生持身份证或户口本页方能报考;
2、外省考生,需上传在青海省企业从业并由该企业连续交纳社保半年以上(含半年)的最近半年交纳社保证明照片(缴费情况明细原件),方能报考。
以上证明材料考生须认真在系统中填写相关字段或上传证明材料照片。无以上证明材料的省外考生请严格按照属地化原则,不允许在青海省报名及参加考试,仍要报名并参加考试,考后将取消成绩或合格证书,并记入诚信档案库!
三、报名时间、程序和咨询电话
(一)报名时间安排:

(由于网上缴费第三方系统在每天夜间23时30分至24时会对当天的缴费订单切账,请考生不要在这个时间段进行缴费,以免发生掉单的情况)
网上打印准考证时间:2021年5月25日9时至2021年5月28日24时
(二)报名程序:
考生须严格按照以下操作流程完成报名:
第一步:用户信息注册。登陆青海省人事考试信息网,点击网上报名,进入青海考生公众服务系统,开始注册。
第二步:确认基本信息。
第三步:上传证件照片。
第四步:填写并提交报考信息。请考生真实、准确填写报考信息,尤其是学历信息相关字段,并根据实际上传电子证明材料:
第一、报考级别为“考全科”的考生。上传材料:①毕业证书原件照片;②本省户籍考生可以上传本人所在户口簿页的照片或身份证原件照片;非本省户籍考生上传青海省企业从业并由该企业连续交纳社保半年以上(含半年)的最近半年交纳社保证明(缴费情况明细原件)照片。
第二、符合免考条件的考生除须上传第一条所列材料外,还须根据报考级别上传:
报考级别为“考二科”的考生:①《建筑业企业二级项目经理资质证书》原件照片或二级建造师临时执业证书原件照片;②使用中级及以上技术职称作为报考条件的,还需上传中级及以上技术职称或专业技术职务聘书原件照片。
报考级别为“考一科”的考生:①《建筑业企业一级项目经理资质证书》原件照片或一级建造师临时执业证书原件照片;②使用中级及以上技术职称作为报考条件的,还需上传中级及以上技术职称或专业技术职务聘书原件照片。
第三、报考增报专业的新考生除须上传第一条所列材料外,还须上传:取得某一专业二级建造师资格合格证书照片。
上传材料清晰,如因个人原因上传图片模糊不清或上传错误导致无法通过资格核查,后果自负。照片大小不超过200KB。
第五步:保存报名信息成功。(报名资格全部由系统自动保存,没有人工参与,报考人员务必确认自己符合报考条件)
第六步:网上缴费。(网上缴费成功后,所有信息不可以修改,无论是否参加考试,也不予退费,请考生谨慎报考。)
第七步:缴费成功,报名成功,打印报名表。
***新老考生界定***
凡在网报档案库中存在档案信息的为老考生,网报档案库中不存在档案信息的都按新考生处理。
所有考生资格审核通过后,网上支付考试费用。审核通过后无法更改所报考的科目,正式缴费前要认真核对所报科目及收取费用是否准确。缴费成功后,考生须查看个人缴费状态确认显示“已交费”。
(三)咨询电话:
技术支持电话:0971-8258589(主要负责网报平台,可以解答报名系统相关问题,仅在工作日、正常上班时间接听)
资格审核电话:0971-6146535(解答报考条件等相关问题,仅在工作日、正常上班时间接听)
附件:
青海省人事考试笔试期间疫情防控基本要求
青海省人事考试笔试期间疫情防控若干问题处理办法
青海省人事考试笔试期间“信康码”应用方案
原文链接:http://www.qhpta.com/ncms/article_N032103153726.shtml
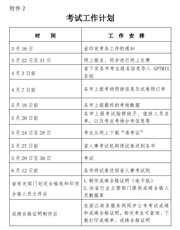
浙江报名公告










原文链接:http://www.zjks.gov.cn/showInfo/Info.aspx?id=7071、
这三地备考二级建造师的考生,可以根据指定的报名时间开始报名了,不要错过时间哦。
分享到:
